点击右上角
微信好友
朋友圈

请使用浏览器分享功能进行分享

作为围术期安全的“隐形守门人”,麻醉医生在无数生死瞬间挺身而出,用专业与坚守为患者筑牢生命防线。在2026年中国麻醉周期间,全球医疗科技巨头碧迪医疗旗下智能血流动力学监护(APM)业务团队联合知麻糖发起“出圈吧!麻醉医生”第二季——“记得那日生死时速”故事征集活动,收到超过60个来自临床的真实案例,生动呈现出麻醉医生的“保命”价值。
决策生死瞬间:守护患者生命的坚强后盾
医疗领域存在“只有小手术,没有小麻醉”这一说法。事实上,麻醉医生承担着围术期保护患者生命的重要角色,超过80%的围术期生死急救由麻醉医生主导。
在收到的故事中,我们看到太多惊心动魄的生死瞬间:
- 中央型前置胎盘合并瘢痕子宫剖宫产手术,术中出血量达3750ml,麻醉医生以精准的循环支持稳住患者生命体征,为外科医生争取了实施全宫切除的关键时机,共同完成这场大抢救;
- 面对死亡率极高的主动脉A型夹层手术,麻醉医生联合其他科室与时间赛跑,正是他们的精准调控,才让患者得以活着走下手术台;
- 重症肝衰竭患者接受肝移植手术,术中无肝期循环剧烈波动,麻醉医生通过精细的循环调控,稳住了患者的生命体征,成功守护患者生命安全;
- 休克患者紧急穿刺,麻醉医生在分秒之间精准定位、快速置管,以最短时间筑牢生命通道,为后续抢救赢得宝贵时机。
在生死攸关的危急时刻,麻醉医生是决定抢救成败的关键力量,被称为保障患者安全的最后一道防线。如果把一场手术比作一场激烈的球赛,外科医生如同球队前锋,手起刀落、快速准确去除病灶;而麻醉医生则如同守门员,及时应对可能危及生命的突发状况,确保患者在整个手术过程中的生命体征保持稳定。《中国麻醉医生职业现状白皮书》显示,我国麻醉医生缺口高达30万人。面对严重的人才短缺与超负荷的工作状态,这一群体始终坚守临床一线,默默守护每一位患者的生命安全。
引领健康世界:BD APM与麻醉医生同行致远
作为全球高端血流动力学监测技术的引领者,碧迪医疗智能血流动力学监护事业部始终以“帮助患者早日回家”为使命,致力于运用数智科技,持续拓展高端血流动力学监护解决方案,助力临床医生提升围术期管理水平,为患者的生命安全保驾护航。
碧迪医疗大中华区智能血流动力学监护事业部高级总监朱晋良表示:“作为麻醉医生的专业顾问伙伴,我们不仅是前沿监测技术的提供者,更是与他们并肩作战、共赴使命的‘同行者’。通过像‘出圈吧!麻醉医生’这样有意义的活动,我们希望让行业乃至社会看见他们的坚守与奉献,携手共筑更加温暖、美好的健康世界。”

图注:“出圈吧!麻醉医生”第一届获奖作品二次创作插画
第一季“出圈吧!麻醉医生”故事征集活动圆满落幕后,碧迪医疗特邀专业插画师对获奖作品进行艺术化创作,以生动的视觉语言再现麻醉医生在无影灯下的坚守瞬间。一幅幅插画作品,将手术台前的沉着应对、生死关头的果断决策、平凡日常中的温情守护一一呈现,让麻醉医生这一“隐形守护者”群体以更可感的方式走进公众视野。
今年,碧迪医疗延续初心,继续助力麻醉医生的故事“出圈”!。截至目前,TOP 15获奖作品已评选出炉,相关作者可联系知麻糖微信公众号,领取专属画像+「生命守门人」定制锦旗和知麻糖定制周边大礼包。他们的故事画作也将在今年的麻醉行业会议进行展映,并同时在碧迪医疗和知麻糖公众号上发表。

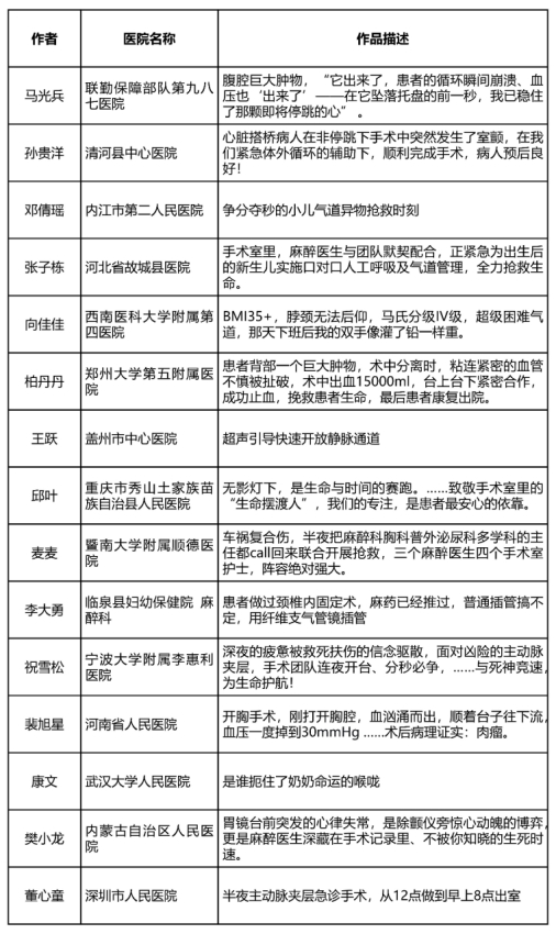
表注:“出圈吧!麻醉医生”第二届获奖医生及作品描述
